临沂市信息工程学校2024年招生简章

临沂市信息工程学校
2024-06-11

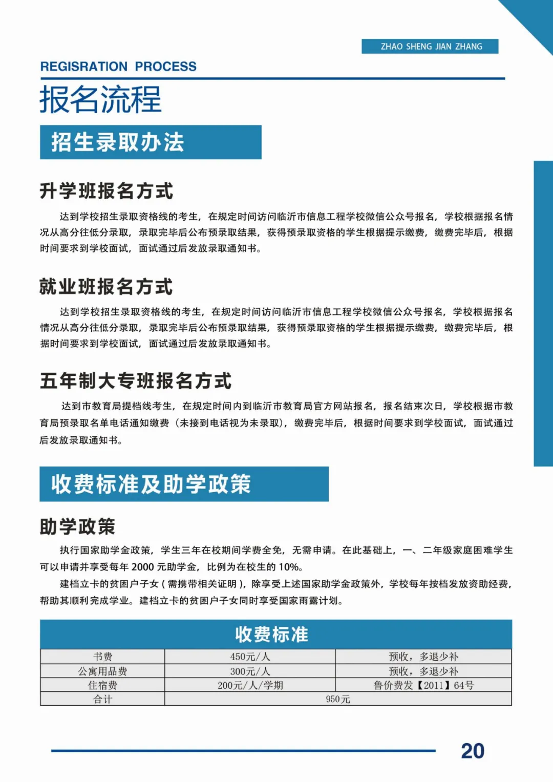
图片

图片

图片

图片

图片

图片

图片

图片

图片

图片

图片

图片

图片

图片

图片

图片

图片

图片

图片

图片

图片

图片


分享
下一篇:这是最后一篇
上一篇:这是第一篇